9 年
手机商铺
公司新闻/正文
2077 人阅读发布时间:2022-07-27 16:53
研发人员发现在许多癌症中,例如 PDAC(导管胰腺癌)和 MCC(默克细胞癌),STING(干扰素基因刺激蛋白)是被沉默掉的。当前,包括 PD1/PDL1,CTLA-4 抑制剂在内的一些肿瘤治疗方法在试图攻克侵袭性癌症(aggressive cancers),例如 PDAC 和 MCC,但是都无法产生持续的治疗效果,而且还会产生耐受治疗的情况。处于免疫抑制状态的肿瘤一直是癌症治疗的难题。因此,急需探索新型治疗手段来应对此类致死性的癌症。
激活肿瘤细胞内的 STING 信号通路可以将「冷」肿瘤微环境转为「热」肿瘤微环境,也就是将肿瘤组织所处的免疫抑制环境转变为免疫激活环境。在本研究中,我们应用 mRNA 脂质纳米粒(LNP)向 PDAC 和 MCC 细胞中传递活性增益功能的 STING-R284S 突变体。本文表明,STING-R284S 的 mRNA-LNP 传递可以探索作为一种新的治疗工具,在重启抗肿瘤免疫反应的同时,克服传统 STING 激动剂的毒性和限制性,这将有望成为治疗那些缺乏 STING 信号通路的癌症的有效手段。

STING 信号通路
STING 是天然免疫反应和抗肿瘤反应中非常重要的调控因子。经典的 STING 信号通路可以识别死细胞、肿瘤细胞以及病原体释放的 dsDNA,线粒体 DNA。这些 dsDNA 会被 cGAS(环化 GMP-AMP 合成酶)识别,同时合成能够结合并且激活 STING 的 2『-3』cGAMP。在受到病原体相关模式分子(PAMPs)或者损伤相关的模式分子(DAMPs)刺激后,STING 激活 I 型或者 III 型干扰素(IFNs)和促炎细胞因子的转录,起始天然免疫反应。在癌症细胞中,经常存在大量的损伤 DNA。这些损伤 DNA 会刺激产生依赖 STING 信号通路诱导的 IFNs 和抗肿瘤细胞因子/趋化因子(CXCL10 和 CCL5)。IFNs 会刺激抗肿瘤 T 细胞的增值、对肿瘤组织侵润渗透以及直接杀伤,而 CXCL10 和 CCL5 对于募集肿瘤反应活性的 T 细胞具有非常重要的作用。
因此,激活 STING 信号通路被证明是一种转变肿瘤微环境的非常有前景的治疗手段,能够把免疫抑制状态的「冷」肿瘤微环境转变为免疫激活状态的「热」肿瘤微环境。
「冷」肿瘤
肿瘤免疫抑制一直是癌症免疫治疗的大难题,给许多恶性肿瘤的临床治疗带来巨大挑战。98% 的胰腺癌患者对于 PD-1/PD-L1 免疫检查点阻断疗法是耐受的。几乎没有任何有效的治疗手段来对付晚期胰腺癌。胰腺癌细胞会处于一种高度免疫抑制的肿瘤微环境,从而抑制免疫系统的攻击和抵抗免疫疗法,因此将这种类型的肿瘤划归为不具有免疫原性的「冷肿瘤」。一般来说,能够侵润肿瘤组织的 CD8+毒性 T 细胞和病人的存活能力直接相关。然而,大多数胰腺癌患者的肿瘤微环境中缺乏具有侵润能力的效应 CD8+T 细胞。研发人员发现,在许多癌症中,例如导管胰腺癌(PDAC)和合默克细胞癌(MCC)STING 被沉默或者表达下调。
02、结果与讨论
研究发现,STING 在 MCC 和其他几种癌细胞中没有表达,包括许多 PDAC 细胞系。首先分析了几个 PDAC 细胞系和患者病变中的 STING 蛋白水平(图 1)。
从细胞系分析中可以发现,与原代人真皮成纤维细胞(HDF)相比,STING 蛋白在 AsPC-1、PANC-1 和 Capan-1 细胞中稀少,在 MIA PaCa-2 中几乎检测不到。相反,在所有受试细胞系中都能清楚地检测到周期性 GMP-AMP 合成酶(cGAS)的水平,cGAS 是 STING 的上游激活剂(图 1A)。

图 1:在 PDAC 中 STING 被下调。(A)使用指示抗体对 PDAC 细胞和原代 HDF 细胞的全细胞裂解物进行免疫印迹。GAPDH 用作加载控制。(B)PDAC 病变进行 STING(绿色)和 CK19(红色)染色,并用 DAPI 复染。显示了来自 7 名不同患者的胰腺病变的染色结果。

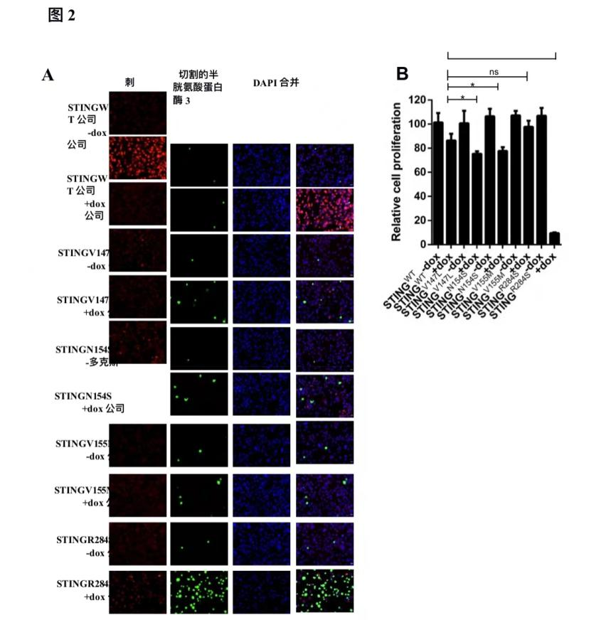
图 2:高效 STING 获得功能突变体的鉴定。(A)稳定表达 STING-WT、STING-V147L、STING-N154S、STING-V155M 或 STING-R284S 的 MIA PaCa-2 细胞用或不用 5 µg/mL dox 处理 48 小时。对细胞进行 STING 染色(红色)和切割的 Caspase-3 染色(绿色)。(B)稳定表达 STING-WT、STING-V147L、STINGN-154S、STING-V155M 或 STING-R284S 的 MIA PaCa-2 细胞用或不用 5 µg/mL dox 处理。在治疗后 96 小时,通过滴度 GLO 3D 细胞活性测定测定细胞活性(ns:无显著性,*P<0.05,**P<0.01,***P<0.001)。
然后,研究着手建立一种新的方法,利用 STING 获得功能的基因突变,在 STING 沉默的癌症中重新激活 STING 信号通路。为了筛选这些 STING 获得功能突变体抑制肿瘤增殖的能力,构建了稳定表达强力霉素(dox)诱导的野生型(WT)STING 的 MIA PaCa-2 细胞或者是一个毒刺突变体。STING-R284S 突变体在 MIA PaCa-2 细胞中的表达显著增加早期细胞死亡标记物切割 caspase-3 的表达(图 2A),并抑制细胞增殖,可能通过增加经历细胞死亡的细胞数量(图 2B)。相反,STINGWT 和其他 STING 攻能获得突变体的表达并没有诱导这种效应。值得注意的是,所有功能突变体的 STING 增益显示出比 WT STING 更低的信号(图 2A)。
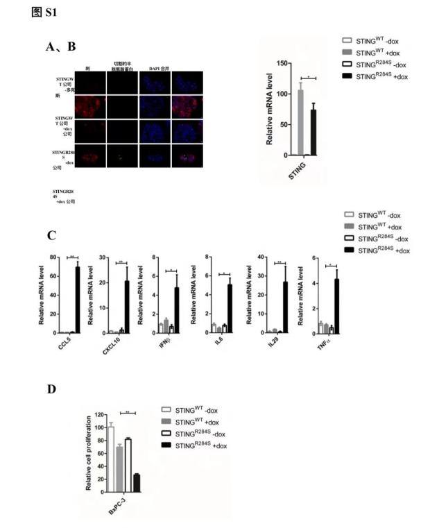
dox 处理可有效诱导两种稳定细胞系中的表达(图 3A-B、图 S1A-B)。与 STING-WT 相比,dox 诱导的 STING-R284S 刺激 STING 下游抗肿瘤细胞因子的表达,如 CCL5、CXCL10、IL29、IL6、IFNb 和 TNF(图 a3C、图 S1C)。此外,与未诱导的细胞和表达 dox 诱导的 STING-WT 的细胞相比,STINGR-284S 的表达增加了切割的 caspase-3 的水平(图 3A、图 S1A),并显著抑制了这些癌细胞的增殖(图 3D、图 S1D)。

图 3:dox 诱导的 STING-R284S 的异位表达诱导 PDAC 细胞产生关键的抗肿瘤细胞因子和细胞死亡。(A-C)稳定表达 STING-WT 或 STING-R284S 的 MIA PaCa-2 细胞用或不用 5 µg/mL dox 处理 48 小时。(A)对细胞进行 STING 染色(红色)和切割的 Caspase-3 染色(绿色)。(B)通过 RT-qPCR 证实 STING-WT 和 STING-R284S 的表达。(C)通过 RT-qPCR 测量所示基因的 mRNA 水平,并将其标准化为 GAPDH mRNA 水平。未经处理的 STING-WT 细胞的值设置为 1。(D)稳定表达 STING-WT 或 STING-R284S 的 MIA PaCa-2 细胞用或不用 5 µg/mL dox 处理。在治疗后 96 小时,通过滴度 GLO 3D 细胞活力测定测定细胞活力。误差条代表三个独立实验的 SEM。(ns:不显著,*P<0.05,**P<0.01,***P<0.001)。

图 S1:dox 诱导的 STING-R284S 的异位表达刺激 PDAC 细胞中关键的抗肿瘤细胞因子的产生和癌细胞死亡。(A-C)稳定表达 STING-WT 或 STING-R284S 的 BxPC-3 细胞用或不用 5 µg/mL dox 处理 24 小时。(A)对细胞进行 STING 染色(红色)和切割的 Caspase-3 染色(绿色)。(B)通过 RT-qPCR 证实 STING-WT 和 STING-R284S 的表达。(C)通过 RT-qPCR 测量所示基因的 mRNA 水平,并将其标准化为 GAPDH mRNA 水平。未经处理的 STINGWT 细胞的值设置为 1。(D)稳定表达 STING-WT 或 STING-R284S 的 BxPC-3 细胞用或不用 5 µg/mL Dox 处理。在治疗后 72 小时,通过滴度 GLO 3D 细胞活力测定测定细胞活力。误差条代表三个独立实验的 SEM。(ns:不显著,*P<0.05,**P<0.01,***P<0.001)。
病毒载体不能用来携带「热」STINGR284 突变体,因为 STING 信号通路的激活阻止了许多病毒衍生载体的包装。
另一方面,mRNA-LNP 已成为在癌细胞中传递基因表达的有力工具,也是强辅助性 T 细胞 1(Th1)偏向的佐剂。作为测试这一策略的第一步,我们生成了编码 STING-R284S 和 STING-WT 的 mRNAs,并将它们转染到 PDAC 细胞中。与模拟转染细胞相比,在 STING-WT 和 STING-R284S-mRNA 转染的 PDAC 细胞中检测到强烈的 STING 表达(图 4A-B、图 S2A-B)。
然而,只有 STING-R284S-mRNA 而不是 STING-WT-mRNA 刺激抗肿瘤细胞因子的产生,如 bCCL5、CXCL10、IL29、IL6、IFN 和 TNF(图 4C、图 S2C)。此外,与 STING-WT-mRNA 不同,STING-R284S-mRNA 的转染显著提高了切割的 caspase-3 水平,并显著降低了癌细胞的增殖率(图 4A、4D、S2A、S2D)。这些结果表明,转染 STING-R284S-mRNA 可以特异性地刺激 STING 信号通路,产生必需的抗肿瘤细胞因子并杀死癌细胞。

图 4:转染 STINGR-284S-mRNA 可激活重要的抗肿瘤细胞因子的产生并触发 PDAC 细胞死亡。(A-C)用 0.5 µg STING-WT 或 STING-R284S-mRNA 转染 10e4 MIA PaCa-2 细胞。转染后 15 小时,对细胞进行 STING(红色)和切割的 Caspase-3(绿色)染色(A),通过 RT-qPCR(B)确认 STING-WT 和 STING-R284S 的表达,并检测 STING-WT 和 STING-R284S 的 mRNA 水平所示基因通过 RT-qPCR 进行测量,并标准化为 GAPDH mRNA 水平(C)。未处理细胞(模拟)的值设置为 1。(D)用 1 µg STING-WT 或 STING-R284S-mRNA 转染 0.5x10e4 MIA PaCa-2 细胞。转染后 15 小时,通过滴度 GLO 3D 细胞活力测定测定细胞活力。误差条代表三个独立实验的 SEM。(ns:不显著,*P<0.05,**P<0.01,***P<0.001)。

图 S2:转染 STING-R284S-mRNA 可激活重要的抗肿瘤细胞因子的产生并触发 PDAC 细胞死亡。(A-C)BxPC-3 细胞转染,0.5 µg STING-WT 或 STING-R284S-mRNA。转染后 15 小时,对细胞进行 STING(红色)和切割的 Caspase-3(绿色)(A)、STINGWT 和 STING-R284S 染色,通过 RT-qPCR(B)确认表达,通过 RT-qPCR 测量所示基因的 mRNA 水平,并将其标准化为 GAPDH mRNA 水平(C)。 未处理细胞(模拟)的值设置为 1。(D)用 1 µg STING-WT 或 STING-R284S- mRNA 转染 BxPC-3 细胞。转染后 15 小时,细胞活力为通过滴度 GLO 3D 细胞活力测定进行测定。误差条代表三个独立实验的 SEM。(ns:不显著,*P<0.05,**P<0.01,***P<0.001)。
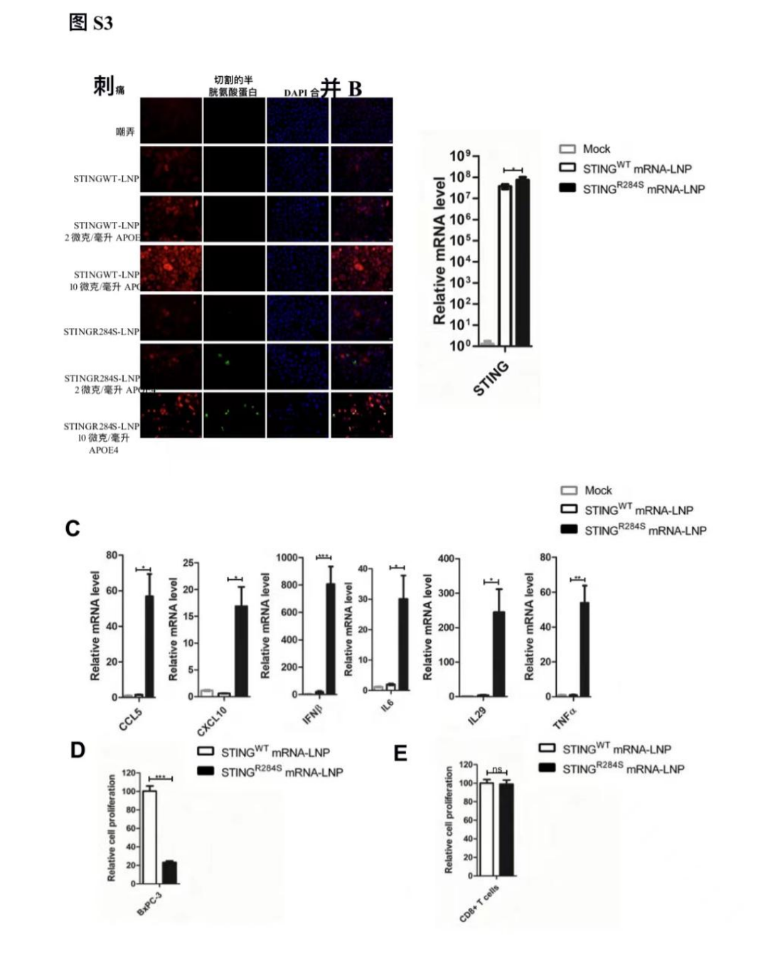
为了进一步开发一种治疗方法,我们测试了 LNP 是否可以将 STINGR-284S -mRNA 传递到癌细胞中。然而,我们没有观察到 STING-WT 和 STING-R284S 在分别用 mRNA LNP 处理的 MIA PaCa-2 和 BxPC-3 细胞中的显著表达(图 5A 和 S3A,第 2、5 行)。我们测试了将 STING-WT 或 STING-R284S -mRNA -LNP 与 APOE4 混合是否能够促进 mRNA 向 PDAC 细胞的传递。我们发现,APOE4 以剂量依赖性的方式强烈刺激 mRNA LNP 向 PDAC 细胞的传递(图 5A、图 S3A)。与未经处理的细胞相比,在用 mRNA LNP 和 APOE4 组合处理的细胞中,通过 RT-PCR 检测到更高水平的 STING-WT 和 STINGR-284S -mRNA(图 5B,图 S3B)。与仅使用 STING-WT -mRNA 的治疗相比,STING-R284S -mRNA LNP 和 APOE4 的联合治疗也显著增强了关键抗肿瘤细胞因子的表达,如 CCL5、CXCL10、IL29、IL6 和 TNF(图 5C、图 S3C)。
此外,LNP 递送的 STING-R284S -mRNA 不仅诱导 PDAC 细胞产生裂解的 caspase-3,而且还显著抑制这些细胞的增殖(图 5A、5D、S3A、S3D)。重要的是,相同的治疗没有抑制 CD8+T 细胞的增殖(图 S3E)。

图 5:由 mRNA LNP 传递的 STING-R284S 激活必需的抗肿瘤细胞因子的产生并杀死 PDAC 细胞。(A)用 1 µg STING-WT 或 STING-R284S- mRNA LNP 处理 2x10e4 MIA PaCa-2 细胞,将其与指定浓度的重组人 APOE4 蛋白预混合。转染后 16 小时,对细胞进行 STING 染色(红色)和切割的 Caspase-3 染色(绿色)。(B-C)10e4 MIA PaCa-2,如(A)所示,使用 10 µg/ml 人 APOE4 蛋白处理细胞。转染后 16 小时,通过 RT-qPCR(B)确认 STINGWT 和 STINGR284S 的表达,并通过 RT-qPCR 测量所示基因的 mRNA 水平,并将其标准化为 GAPDH mRNA 水平(C)。未处理细胞(模拟)的值设置为 1。(D) 0.5x10e4 MIA-PaCa-2 细胞按(B)处理。转染后 16 小时,通过滴度 GLO 3D 细胞活力测定测定细胞活力。误差条代表三个独立实验的 SEM。(ns:不显著,*P<0.05,**P<0.01,***P<0.001)。

图 S3:由 mRNA LNP 传递的 STINGR284S 激活必需的抗肿瘤细胞因子的产生并杀死 PDAC 细胞。(A) 10e4 BxPC-3 细胞用 1 µg STING-WT 或 STING-R284S-mRNA LNP,与指定浓度的重组人 APOE4 蛋白预混合。转染后 16 h,细胞对 STING(红色)和切割的 Caspase-3(绿色)进行染色。(B-C)用 1 µg STING-WT 或 STING-R284S- mRNA- LNP 处理 10e4 BxPC-3 细胞,这些 LNP 与 10 µg/ml 人 APOE4 蛋白预混合。转染后 16 h,通过 RT-qPCR(B)证实 STING-WT 和 STING-R284S 的表达,并且所示基因通过 RT-qPCR 进行测量,并标准化为 GAPDH mRNA 水平(C)。未处理细胞(模拟)的值设置为 1。(D)用 1 µg STING-WT 或 STING-R284S-mRNA-LNP 处理 0.5x10e4 BxPC-3 细胞,其与 10 µg/ml APOE4 蛋白。转染后 16 h,通过滴度 GLO 3D 细胞活力测定测定细胞活力。(E) 10e4 CD8+T 细胞用 1 µg STING-WT 或 STING-R284S mRNA LNP 处理,其与 10 µg/ml APOE4 蛋白预混合。转染后 16 h,通过滴度 GLO 3D 细胞活力测定测定细胞活力。误差条代表三个独立实验的 SEM。(ns:不显著,*P<0.05,**P<0.01,***P<0.001)。
我们之前的研究表明,STING 在 MCPyV+MCC 细胞系中受到特异性抑制。通过分析已发表的 RNA 序列数据,我们发现在 MCPyV-MCC 细胞系 UISO 中表达,在所有六种经典 MCPyV+MCC 细胞系中几乎检测不到 STING RNA 表达水平:MKL-1、MKL-2、MS-1、WaGa、PeTa 和 BroLi(图 S4A)。RNA-seq 数据还表明,与其他 MCPyV+MCC 细胞系相比,PeTa 细胞中 STING RNA 的表达略高(图 S4A)。然而,Western blot 分析显示,与 MKL-1 细胞类似,PeTa 细胞中的 STING 蛋白表达完全不易察觉(图 S4B)。因此,这项研究证实,在我们检测的所有经典 MCPyV+MCC 细胞系中,STING 表达均受到抑制。

图 S4:STING 在经典的 MCPyV+MCC 细胞系中沉默。(A)根据公布的 RNA-seq 数据计算 MKL-1、MKL-2、MS-1、WaGa、PeTa、BroLi 和 UISO 细胞中 STING 的 mRNA 水平(HTseq 计数)[87]。误差条代表三个独立实验的 SEM。(ns:不显著,*P<0.05,**P<0.01,***P<0.001),(B)使用指定抗体对 PeTa、MS-1、UISO、MCC13 和原代 HDF 细胞的全细胞裂解物进行免疫印迹。GAPDH 用作加载控制。

在 PDAC 细胞中观察到的 STING-R284S-mRNA-LNP 的抗肿瘤活性的鼓舞下,我们测试了我们的 LNP 方法是否可以用于刺激 MCC 细胞也有同样的阳性反应。我们首先使用萤火虫荧光素酶 mRNA LNP 优化 MCC 细胞的 mRNA LNP 输送条件。我们确定 10 ug/ml 的人载脂蛋白 E4 也是将 mRNA LNP 导入 MCC 细胞的理想浓度(图 S5)。
与未经处理的 MKL-1 和 MS-1 MCC 细胞相比,STING-WT 和 STING-R284S- mRNA- LNP 处理的细胞中均检测到强烈的 STING 表达(图 6A-B、S6A-B)。然而,只有 STING-R284S-mRNA-LNP 的输送,而不是 STING-WT-mRNA-LNP 的输送,刺激关键抗肿瘤细胞因子 CCL5、CXCL10、IL29、IL6、IFN 和 TNF 的 b 表达(图 6C、S6C)。与 STING-WT 相比 mRNA-LNP,用 STING-R284S-mRNA-LNP 处理 MCC 细胞,也提高了切割的 caspase-3 水平,并大大抑制了细胞增殖(图 6A、6D、S6A、S6D)。这些结果表明,STING-R284S-mRNA-LNP 也能诱导受试 MCC 细胞系的抗肿瘤细胞因子表达和细胞死亡。

图 6:STINGR-284S-mRNA-LNP 可触发 MCC 细胞中重要的抗肿瘤细胞因子的产生和细胞死亡。(A)用 1 µg STING-WT 或 STING-R284S-mRNA-LNP 处理 10e4 MKL-1 细胞,将其与指定浓度的重组人 APOE4 蛋白预混合。转染后 16 h,对细胞进行 STING 染色(红色)和切割的 Caspase-3 染色(绿色)。(B-C)10e4 MKL-1 细胞被处理为在(A)中,使用 10 µg/ml 人 APOE4 蛋白。转染后 16 小时,通过 RT-qPCR(B)确认 STING-WT 和 STING-R284S 的表达,并通过 RT-qPCR 测量所示基因的 mRNA 水平,并将其标准化为 GAPDH mRNA 水平(C)。未处理细胞(模拟)的值设置为 1。(D) 0.5x10e4 MKL-1 电池,在转染后 40 小时,通过滴度 GLO 3D 细胞活力测定测定细胞活力。误差条代表三个独立实验的 SEM。(ns:不显著,*P<0.05,**P<0.01,***P<0.001)。

图 S6:STING-R284S-mRNA-LNP 可触发 MCC 细胞中重要的抗肿瘤细胞因子的产生和细胞死亡。(A)用 1 µg STING-WT 或 STING-R284S-mRNA-LNP 处理 10e4 MS-1 细胞,将其与指定浓度的重组人 APOE4 蛋白预混合。转染后 16 h,对细胞进行 STING 染色(红色)和切割的 Caspase-3 染色(绿色)。(B-C)10e4 MS-1 细胞用 1 µg STINGWT 或 STING-R284S-mRNA-LNP,与 10 µg/ml 人 APOE4 蛋白预混合。转染后 16 h,STING-WT 和 STING-R284S 表达增加通过 RT-qPCR 确认(B),并通过 RT-qPCR 测量所示基因的 mRNA 水平,并将其标准化为 GAPDH mRNA 水平(C)。未处理细胞(模拟)的值设置为 1。(D)用 1 µg STING-WT 或 STING-R284S-mRNA-LNP 处理 0.5x10e4 MS-1 细胞,并在 0 小时和 24 小时与 10 µg/ml APOE4 蛋白预混合。转染后 40 h,通过滴度测定细胞活力-GLO 3D 细胞活性测定。误差条代表三个独立实验的 SEM。(ns:不显著,*P<0.05,**P<0.01,***P<0.001)。
综上所述,我们证明 STINGR-284S-mRNA-LNP 强烈激活癌细胞中的 STING 信号通路,从而产生关键的抗肿瘤药物细胞因子和癌细胞死亡。
03、结 论
为了克服传统的 STING 激动剂在 STING 沉默的癌症中不起作用的局限性,我们探索了在 STING 沉默的免疫「冷」PDAC 中引入天然存在的组成性活性获得功能 STING 突变体以重新激活抗肿瘤免疫的想法。
结果表明,STINGR-284S -mRNA -LNP 可以克服传统 STING 激动剂的毒性和局限性,因此可以作为一种新的治疗方法,用于治疗一系列对当前治疗无效的 STING 缺陷型癌症。
君礼生物提供高得率和高性价比的 mRNA 和长链 RNA(多个碱基)的定制合成。在微克到毫克的级别上,开展广泛的 mRNA 修饰服务。mRNA 可从客户提供的 DNA 模板生成;或者我们可以从零开始, 提供完整的 mRNA 体外合成。我们为所有的标准 mRNA 片段进行 Cap0 和 Cap1 加帽或修饰核苷酸的处理。
有关订购和更多信息,请联系我们
